Compliance Docs Portal
Security, privacy, and compliance artifacts for review.
Coverage Report
HTML
Compliance Overview (Export Control, GDPR Role, OSS Licenses)
Data Protection By Design (GDPR Art. 25)
Frontend Overview
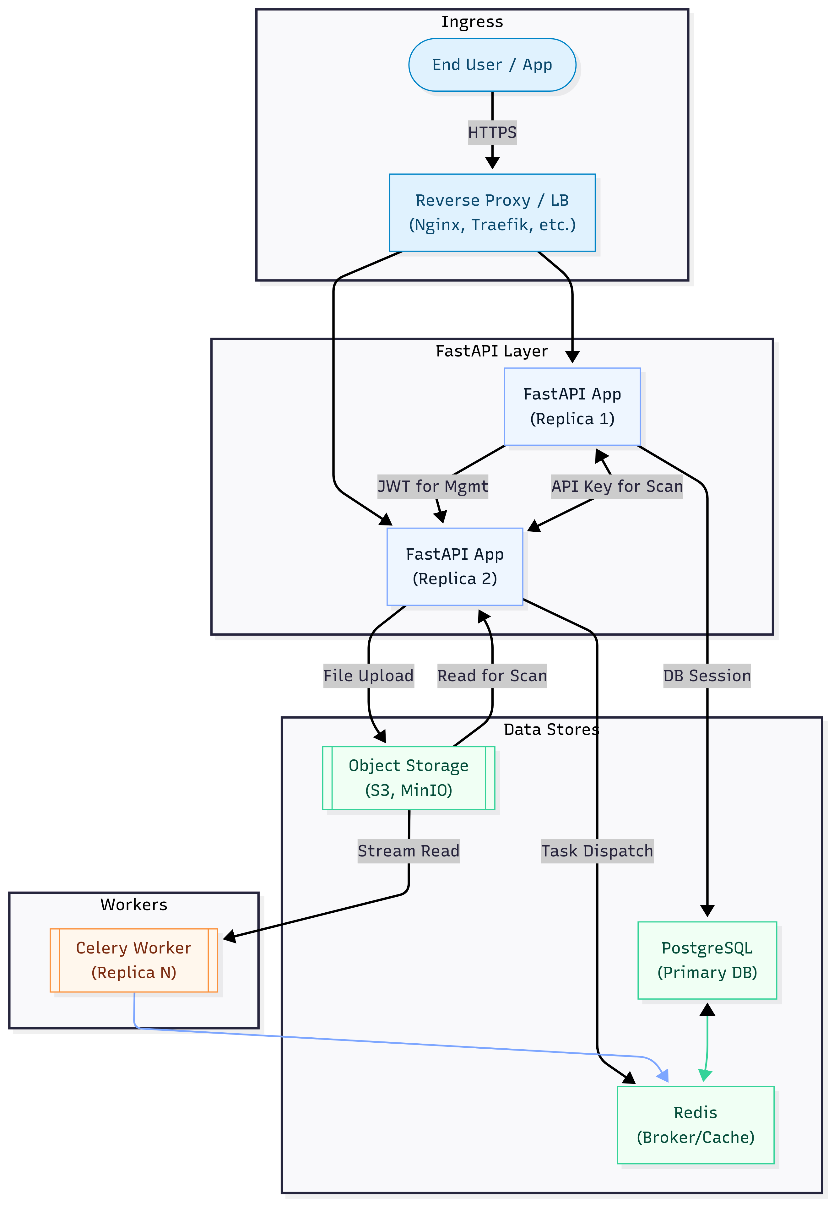
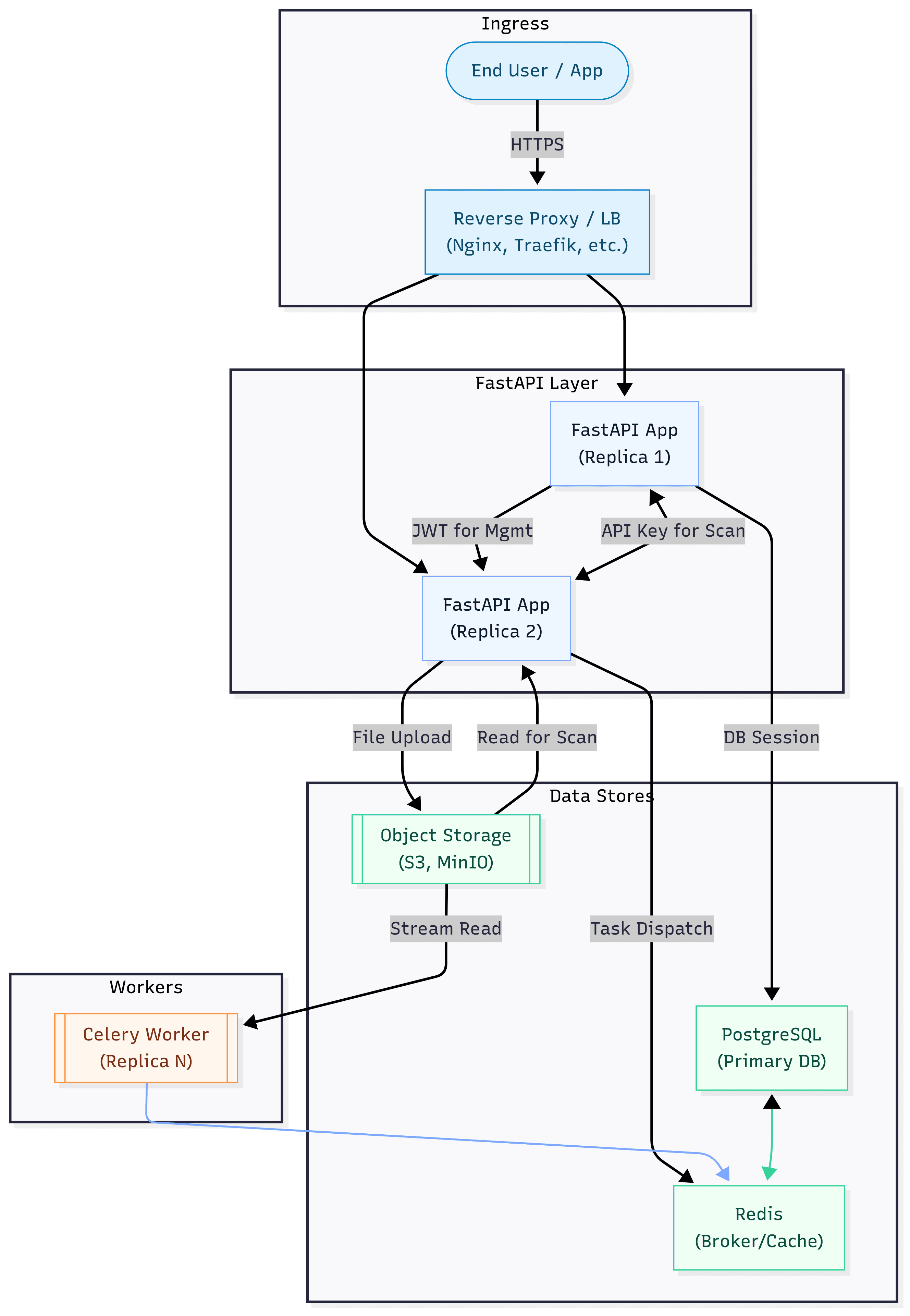
High Level Architecture Diagram
PNG
Technical & Organizational Measures (GDPR Art. 32)
Files are served from /public/compliance. These paths may be marked noindex by server headers.
